Buscar:
Buscar:
El instituto
El instituto
Historia del Inciensa
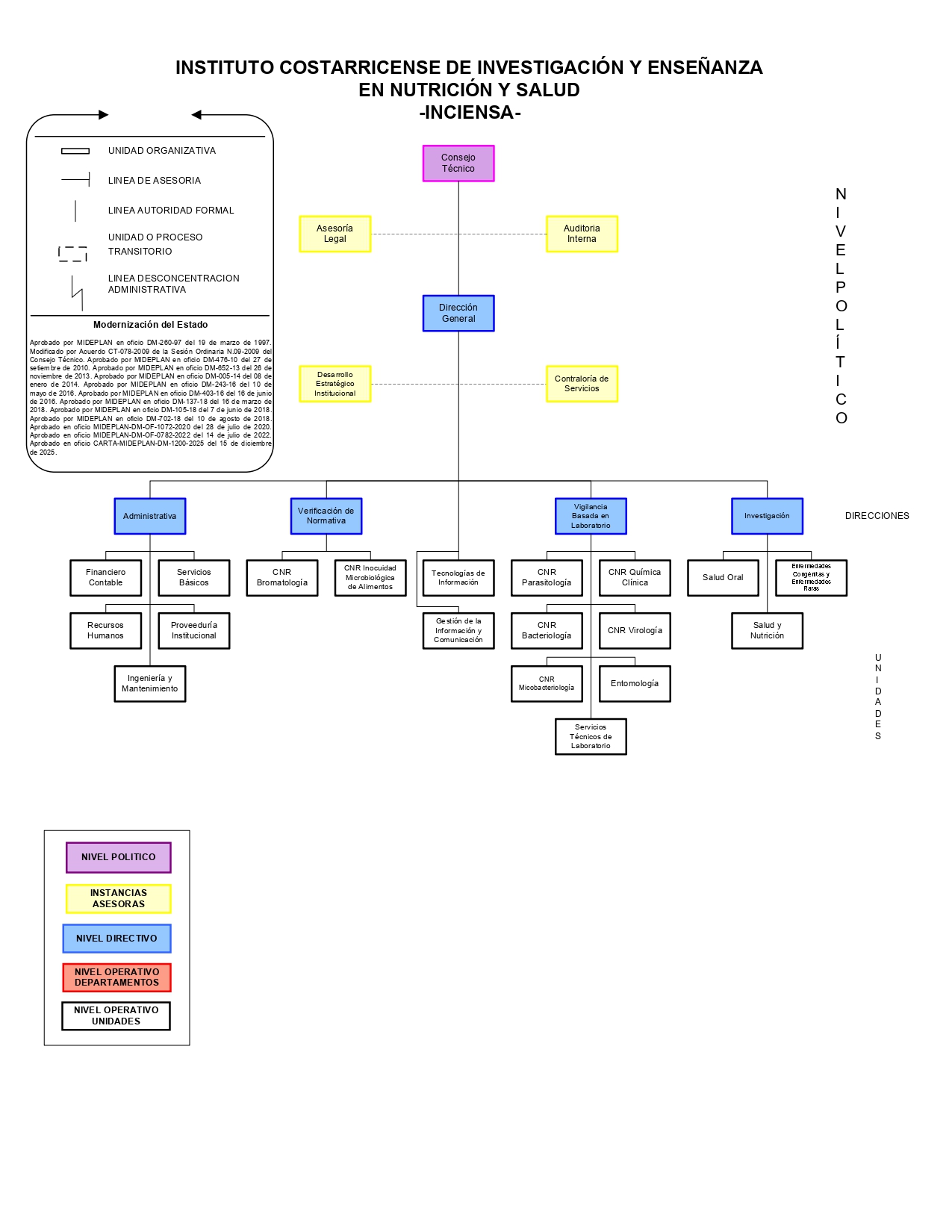
Organigrama
Consejo Técnico
Directorio interno
Marco jurídico
Preguntas frecuentes
Transparencia institucional
Actas Consejo Técnico
Auditoría interna
Planificación institucional
Gestión financiera contable
Compras y contrataciones
Gestión de recursos humanos
Recursos
Datos interactivos
Infografías
Materiales sal/sodio
Contraloría de servicio al cliente
Actualidad
Investigación
Comité Ético Científico (CEC)
Unidad de Salud y Nutrición
Publicaciones científicas
Investigadores
Enseñanza
Cursos
Vigilancia
Vigilancia Epidemiológica Basada en Laboratorio
Centros Nacionales de Referencia (CNR)
CNR Bacteriología (CNRB)
CNR Química Clínica (CNRQC)
CNR Micobacteriología (CNRM)
CNR Virología (CNRV)
CNR Parasitología (CNRP)
Caracterización de agentes patógenos
Eventos bajo vigilancia basada en laboratorio
Vigilancia epidemiológica especializada
Unidad de Enfermedades Congénitas (UEC)
Unidad de Salud Oral (USO)
Vigilancia genómica
Laboratorio de Genómica y Biología Molecular (LGBM)
Laboratorio de Virus Entéricos (LVE)
Vigilancia entomológica
CNR Entomología (CNRE)
Oferta de servicios
Oferta de ensayos de laboratorio Inciensa-R40
Oferta de programas de ensayos de aptitud (PEA) Inciensa-R80
Cumplimiento normativa
CNR Bromatología (CNRBro)
Laboratorio de Tabaco y sus Derivados
CNR Inocuidad Microbiológica en Alimentos (CNRIMA)
Envío/recepción muestras
Requerimientos para el envío y recepción de muestras
Requerimientos para el embalaje de las muestras
Boletas para envío de muestras
Calidad
PEA
Informes
Informes epidemiológicos
Informes colectivos de programas de ensayos de aptitud (PEA)
Informes de verificación del cumplimiento de la normativa
Guías de vigilancia
Datos interactivos
Notificación AC/ER
Inicio
/
El Instituto
/
Organigrama
Organigrama
Contenidos relacionados
Marco jurídico
Directorio interno
Consejo Técnico